
傳真:
18923864027
QQ:
709211280
地址:
深圳市福田區振中路84號愛華科研樓7層
可控硅dIT dt測試線路的設計及測量摘要:dIT dt是衡量可控硅可靠性的一個重要參數,過高的dIT dt可能會導致可控硅損壞或失效,故設計一個能
電容器選用的基本知識介紹三 電容器的種類電容器由于電極的材質 介質和構造的不同 有許許多多的種類 同時由于新材質與介質的出現 市上
單電源供電回路中怎么獲得正負電源單電源供電回路中獲得正負電源的特殊方圖1所示極性變換電路的核心器件為普通的非門。由于輸入端與輸出端
超級電容器儲能技術與其應用超級電容器,也叫電化學電容器,是20世紀60年代發展起來的一種新型儲能元件。1957年,美國的Becker首先提出了可
校準示波器的具體步驟介紹1)測試步驟(a)插好示波器的電源線,打開電源開關,電源指示燈亮,待出現掃描線后,調節亮度到適當的位置,調節
集成電路的種類介紹在電子行業,集成電路的應用非常廣泛,每年都有許許多多通用或專用的集成電路被研發與生產出來,本文將對集成電路的知識
怎么選擇開關電源的輸出濾波電容通常認為開關電源的輸出濾波電容越大越好,其實這種觀點是不全面的,影響開關電源直流電壓輸出品質的最重要
圖解替代電解電容的薄膜電容在DC-Link電容中應用在新能源及新能源汽車運用中,電容器在能源控制、電源管理、電源逆變以及直流交流變換等系
用超級結MOSFET時柵極會振蕩-要怎么解決因為MOSFET是單極性器件,因此寄生電容是開關瞬態唯一的限制因素。電荷平衡原理降低了特定面積的導
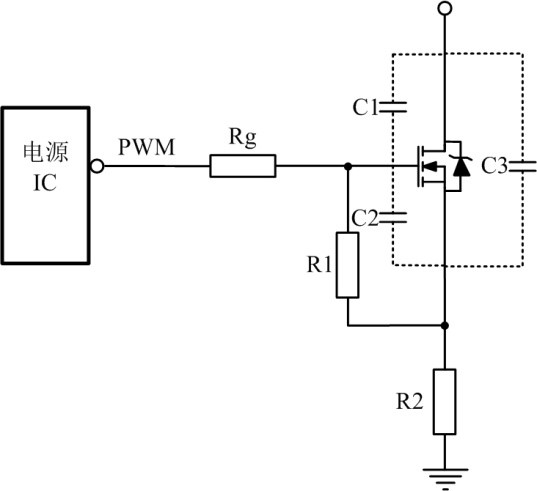
電源設計-MOS管驅動電路圖解MOSFET因導通內阻低、開關速度快等優點被廣泛應用于開關電源中。MOSFET的驅動常根據電源IC和MOSFET的參數選擇合
超大容量電容器(EDLC)知識介紹超大容量電容器是近年來開始被廣泛關注的新型電子元器件。它不同于傳統的電解電容器,它只有一個固體電極板,
PCB板布局布線基本規則詳情PCB又被稱為印刷電路板(Printed Circuit Board),它可以實現電子元器件間的線路連接和功能實現,也是電源電路